Wednesday April 2026

হটলাইন

সেবা এবং ধাপ

নং শিরোনাম সেবার ধাপ কার্যকলাপ
  
ভূমি উন্নয়ন কর আদায় দেখুন
সকল প্রকার ভূমির রেকর্ড হালকরণসহ সকল প্রকার ভূমির ব্যবস্থাপনা। দেখুন
অবৈধ দখলদার উচ্ছেদসহ সকল প্রকার সরকারী খাস জমির ব্যবস্থাপনা। দেখুন
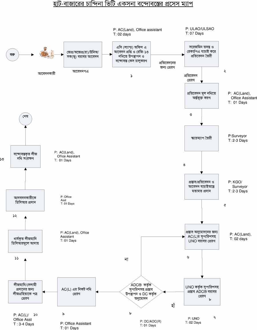
একসনা বন্দোবস্ত দেখুন
অকৃষি খাস জমি দেখুন
মিউটেশন/নামজারী দেখুন
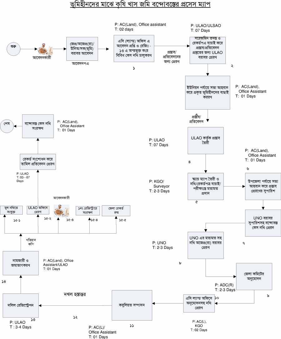
খাস জমি দেখুন
দেখছেন ১ থেকে ৭ পর্যন্ত, মোট ৭ এন্ট্রি

এক্সেসিবিলিটি

স্ক্রিন রিডার ডাউনলোড করুন